PCB Reverse Engineering Cases

Simple PCB Schematic Examples: A Beginner’s Guide
A PCB (Printed Circuit Board) schematic is the logical and visual representation of a circuit. It is the first step in the electronic product design process. In earlier times, designers

Common File Types for Schematic Drawings of PCBs
In the design and manufacturing of Printed Circuit Boards (PCBs), choosing the most appropriate layout file to convey schematic and manufacturing instructions is added to the degree of accuracy of

How to Convert Gerber to PCB?
There are many articles on how to convert Gerber to PCB on the Internet, but most of them simply list a few steps. This article aims to introduce the process

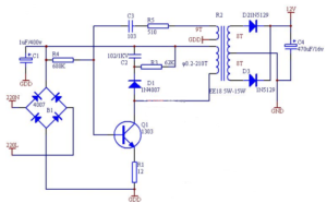
Threshold s/350e Power Amplifier Schematic
Are you in search of a high-end power amplifier that can take your audio experience to the next level? Then look no further than the Threshold s/350e power amplifier. But

Gerber Files Board Size Setting
Are you struggling with creating Gerber files for your PCB projects? The process of designing and producing printed circuit boards can be challenging, especially when it comes to getting the

Electrical Schematic Diagram Guide for Beginner
New to schematics? Learn symbols, netlists, and best practices for creating error-free diagrams. Tools for Altium/Eagle and collaboration tips. Beginner’s guide here!

PCB Schematic Design: Best Practices Guide
Master schematic design: component placement, netlisting, and error-free layouts. Tips for symbol creation, hierarchy, and collaboration with Altium/Eagle. Read now!

How to Create Schematic Symbol?
What is the schematic Symbol? A schematic symbol is a graphical representation of an electrical or electronic component. There are many schematic symbols in schematic library. And the schematic library




