Un schéma de circuit imprimé (PCB) est la représentation logique et visuelle d'un circuit. Il s'agit de la première étape du processus de conception d'un produit électronique. Autrefois, les concepteurs dessinaient les schémas à la main sur papier. Aujourd'hui, ils utilisent des outils de conception de circuits imprimés spécialisés, tels que M-CAD et E-CAD, afin de rationaliser le processus de conception. Il est essentiel de suivre les directives standard en matière de schémas afin d'obtenir une conception bien structurée et sans erreur.
Exemple 1 : Schéma du circuit de chauffage du circuit imprimé
Aperçu du projet
Dans ce projet, le circuit agit comme un système de chauffage pour le circuit imprimé afin de maintenir sa température au-dessus de la limite minimale de fonctionnement de l'appareil, en particulier à basse température. Comme un contrôle précis de la température n'est pas nécessaire, la conception utilise un diviseur de tension composé d'une résistance et d'une thermistance NTC pour contrôler un MOSFET ou un transistor. Lorsque la température descend en dessous d'un seuil défini, la tension à travers le diviseur augmente, activant le circuit de chauffage. Lorsque la température remonte, la tension diminue, désactivant le circuit.

Explication du design
Nous utilisons un boîtier SOT-23 standard pour le transistor et le MOSFET. Les MOSFET prennent généralement en charge des courants de conduction plus élevés que les transistors dans le même boîtier, nous avons donc choisi le MOSFET LN2302BLT1G de LRC. La thermistance NTC choisie est la NCP15WF104F03RC, couramment utilisée. Pour les éléments chauffants, nous utilisons une résistance de 10 Ω dans un boîtier 1210, contrôlant la puissance totale à 2,5 W.
Dans le schéma, le signal THERM_PCB est une entrée analogique transmise au convertisseur analogique-numérique du microcontrôleur pour la surveillance de la température du circuit imprimé. Le signal HEATER_EN est connecté à une broche d'E/S du microcontrôleur. La broche est réglée sur une impédance élevée, mais en cas de dysfonctionnement du circuit de chauffage, l'E/S peut tirer le signal vers le haut pour forcer le MOSFET à se désactiver par mesure de sécurité.
Exemple 2 : Schéma du circuit du pilote de moteur en pont en H
Aperçu du projet
Un pilote de moteur H-Bridge gère les signaux d'alimentation et de commande d'un moteur, permettant ainsi une rotation bidirectionnelle du moteur. Le pilote de moteur L293D est disponible dans un boîtier PDIP à 16 broches, offrant une protection ESD interne, une immunité élevée au bruit et une large plage de tension de fonctionnement de 4,5 V à 36 V.

Explication du design
Le circuit de commande de moteur en pont en H utilisant le L293D est simple et ne nécessite que quatre diodes externes. Le circuit commande deux moteurs avec deux signaux d'entrée contrôlant deux moteurs distincts. Les signaux d'entrée du moteur 1 sont appliqués aux broches 1A et 2A, tandis que les sorties proviennent des broches 1Y et 2Y. De même, les signaux d'entrée du moteur 2 sont appliqués aux broches 3A et 4A, avec des sorties provenant des broches 3Y et 4Y. Les diodes D1 à D4 protègent les moteurs contre les pics de tension inverse.
Détails du composant du pilote L293D
Le L293D est un circuit d'attaque demi-H à courant élevé capable de fournir jusqu'à 600 mA de courant d'attaque bidirectionnel. Il peut contrôler des charges inductives, telles que des moteurs, des relais, des solénoïdes et des moteurs pas à pas bipolaires.



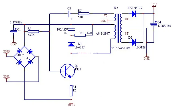
Exemple 3 : Schéma du circuit d'alimentation à découpage
Aperçu du projet
Une alimentation à découpage, également appelée alimentation à mode commuté (SMPS), est un dispositif de conversion de puissance à haute fréquence. Son objectif est de convertir la tension d'un niveau à un autre en fonction des besoins de l'utilisateur final, à l'aide de différentes architectures de circuits.

Explication du design
Le circuit est conçu pour osciller entre 30 kHz et 45 kHz, régulé par le réglage du condensateur C3 et de la résistance R5. La tension de sortie doit rester stable, avec un courant de sortie maximal de 500 mA. L'alimentation fournit une puissance effective de 8 W avec un rendement de 87 %.
Outils EDA modernes pour la création de schémas
Aujourd'hui, les concepteurs s'appuient sur de nombreux outils EDA (Electronic Design Automation) tels que LCEDA, Altium, Allegro, Pads, KiCad, TinyCAD et ExpressPCB. Ces outils permettent de garantir l'absence d'erreurs dans les schémas de circuits imprimés en surveillant en permanence les problèmes de logique et de connectivité. Le respect des règles de conception standard est essentiel pour rendre le circuit lisible par machine.
Conclusion
La conception schématique des circuits imprimés est une étape cruciale dans tout projet électronique. En suivant les directives standard et en utilisant des outils de conception modernes, les concepteurs peuvent créer des circuits fiables et efficaces. Les exemples fournis ici illustrent la diversité et l'application de différents types de circuits, des simples circuits de chauffage aux pilotes de moteur et aux alimentations électriques.



